PHP执行的底层机制
PHP是一个被广泛应用的脚本语言,因为它的成功,所以很多时候,我们应用PHP的时候是更不不需要考虑底层到底是怎么实现的。在这篇文章中,我会从整个PHP的执行期入手,大致的介绍下各个阶段,词法分析,语法分析,op code等等。
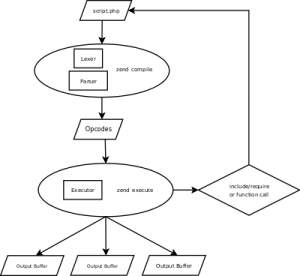
从最初我们编写的PHP脚本->到最后脚本被执行->得到执行结果,这个过程,其实可以分为如下几个阶段:

php底层执行机制流程- 首先,Zend Engine(Zend引擎),调用词法分析器(Lex生成的,源文件在 Zend/zend_language_sanner.l), 将我们要执行的PHP源文件,去掉空格 ,注释,分割成一个一个的token。
- 然后,Zend引擎会将得到的token forward给语法分析器(yacc生成, 源文件在 Zend/zend_language_parser.y),生成一个一个的op code,opcode一般会以op array的形式存在,它是PHP执行的中间语言。
- 最后,Zend引擎调用zend_executor来执行op array,输出结果。
Zend引擎是一个虚拟机,正是由于它的存在,所以才能使得我们写PHP脚本,完全不需要考虑所在的操作系统类型是什么。Zend引擎是一个CISC(复杂指令处理器), 它支持150条指令(具体指令在 Zend/zend_vm_opcodes.h),包括从最简单的ZEND_ECHO(echo)到复杂的 ZEND_INCLUDE_OR_eva l(include,require),所有我们编写的PHP都会最终被处理为这150条指令(op code)的序列,从而最终被执行。
那有什么办法可以看到我们的PHP脚本,最终被“翻译”成什么样的呢? 也就是说,op code张的什么样子呢? 在PECL中已经有这样的模块,可以让我们直接使用了,那就是由 Derick Rethans开发的VLD (Vulcan Logic Dissassembler)模块。你只要下载这个模块,并把他载入PHP中,就可以通过简单的设置,来得到脚本翻译的结果了。
接下来,让我们尝试用VLD来查看一段简单的PHP脚本的中间语言。
原始代码:
<?php $i = “This is a string“; //I am comments echo $i.‘ that has been echoed to screen‘; ?>
采用VLD得到的op codes:
filename:/home/Desktop/vldOutOne.php function name: (null) number of ops: 7 line # op fetch ext operands——————————————————————————————————————————-
2 0 FETCH_W local $0, ‘i‘ 1 ASSIGN $0, ‘This+is+a+string‘ 4 2 FETCH_R local $2, ‘i‘ 3 CONCAT ~3, $2,‘+that+has+been+echoed+to+screen‘ 4 ECHO ~3 6 5 RETURN 1 6 ZEND_HANDLE_EXCEPTION我们可以看到,源文件中的注释,在op code中,已经没有了,所以不用担心注释太多会影响你的脚本执行时间(实际上,它是会影响ZE的词法处理阶段的用时而已)。
现在我们来一条一条的分析这段op codes,每一条op code 又叫做一条op_line,都由如下7个部分,在zend_compile.h中,我们可以看到如下定义:
struct _zend_op { opcode_handler_t handler; znode result; znode op1; znode op2; ulong extended_value; uint lineno; zend_uchar opcode; };其中,opcode字段指明了这操作类型,handler指明了处理器,然后有俩个操作数,和一个操作结果。
- FETCH_W, 是以写的方式获取一个变量,此处是获取变量名”i”的变量于$0(*zval)。
- 将字符串”this+is+a+string”赋值(ASSIGN)给$0
- 字符串连接
- 显示
可以看出,这个很类似于很多同学大学学习编译原理时候的三元式,不同的是,这些中间代码会被Zend VM(Zend虚拟机)直接执行。
真正负责执行的函数是,zend_execute, 查看zend_execute.h:
ZEND_API extern void (*zend_execute)(zend_op_array *op_array TSRMLS_DC);
可以看出, zend_execute接受zend_op_array*作为参数。
struct _zend_op_array {/* Common elements */zend_uchar type; char *function_name; zend_class_entry *scope; zend_uint fn_flags; union _zend_function *prototype; zend_uint num_args; zend_uint required_num_args; zend_arg_info *arg_info; zend_bool pass_rest_by_reference; unsigned char return_reference;/* END of common elements */zend_uint *refcount; zend_op *opcodes; zend_uint last, size; zend_compiled_variable *vars; int last_var, size_var; zend_uint T; zend_brk_cont_element *brk_cont_array; zend_uint last_brk_cont; zend_uint current_brk_cont; zend_try_catch_element *try_catch_array; int last_try_catch;/* static variables support */HashTable *static_variables; zend_op *start_op; int backpatch_count; zend_bool done_pass_two; zend_bool uses_this; char *filename; zend_uint line_start; zend_uint line_end; char *doc_comment; zend_uint doc_comment_len; void *reserved[ZEND_MAX_RESERVED_RESOURCES]; };可以看到,zend_op_array的结构和zend_function的结构很像(参看我的其他文章), 对于在全局作用域的代码,就是不包含在任何function内的op_array,它的function_name为NULL。结构中的opcodes保存了属于这个op_array的op code数组,zend_execute会从start_op开始,逐条解释执行传入的每条op code, 从而实现我们PHP脚本想要的结果。
